日本旅行 トップ > ヘルプ > 海外ダイナミックパッケージ(海外パッケージツアー)  > 検索の手順 2.ツアー詳細を確認する<代金を確認・予約へすすむ>

[ ここから本文です ]

[海外ダイナミックパッケージ(海外パッケージツアー)ヘルプ]海外ダイナミックパッケージ(海外パッケージツアー)の検索からお申込み完了までをステップごとにご案内いたします。

検索の手順 2.ツアー詳細を確認する

旅行代金を確認・予約へすすむ
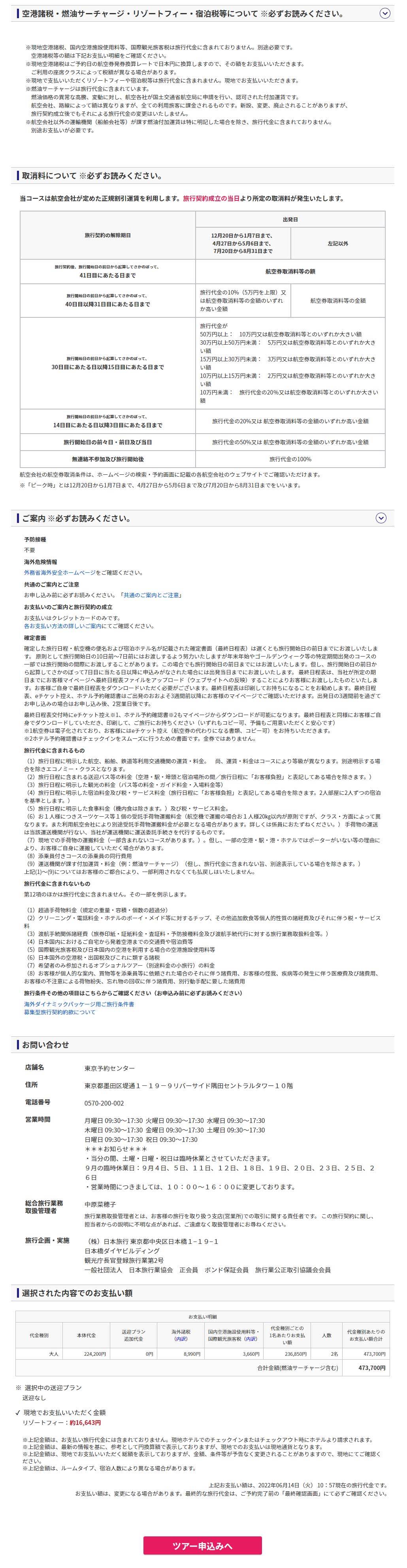
ご案内事項や取消料等を確認後、旅行代金をご確認ください。
なお、検索時点での料金に基づく旅行代金ですので、最終確定旅行代金は最終確認画面にてご確認ください。

旅行代金を確認・予約へすすむ